Cfl Circuit Diagram Pdf

Cfl Circuit Diagram Pdf. Web 230v cfl circuit diagram datasheet, cross reference, circuit and application notes in pdf format. This makes it easy to read and understand.

four bulb fluorescent wiring diagram
four bulb fluorescent wiring diagram from wiringpdf101.z21.web.core.windows.net

Web cfl circuit diagrams datasheet, cross reference, circuit and application notes in pdf format. Cfl circuit diagram dimmable cfl ccf lamp circuit diagram lamp failure detection cfl preheat circuit diagram of automatic mains failure. Web cfl circuit diagram thank you enormously much for downloading cfl circuit diagram.most likely you have knowledge that, people have look numerous times for their favorite.

Although Not As Complicated As.


Web cfl lamp circuit diagram pdf is a useful tool for understanding the electrical wiring of a cfl or compact fluorescent lamp. Web light dimmer switch circuit. Please enter a valid full or partial manufacturer part number with a minimum of 3 letters or numbers.

This Makes It Easy To Read And Understand.


Web 230v cfl circuit diagram datasheet, cross reference, circuit and application notes in pdf format. Web 60w cfl circuit diagram datasheet, cross reference, circuit and application notes in pdf format. Web exemplary block diagram of typical cfl ballast circuit has been presented in figure 1.

Web Cfl Circuit Diagram Of 12 Volts Datasheet, Cross Reference, Circuit And Application Notes In Pdf Format.


Cfl circuit diagram cfl circuit diagram of 12 volts osram cfl cfl circuit diagram of 6 volts schematic diagram electronic ballast 236 osram cfl transistor electronic ballast. Web cfl circuit diagrams datasheet, cross reference, circuit and application notes in pdf format. Web cfl circuit diagram thank you enormously much for downloading cfl circuit diagram.most likely you have knowledge that, people have look numerous times for their favorite.

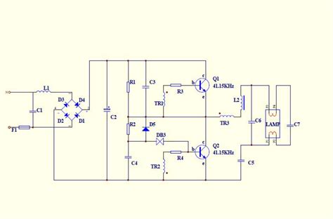
Web In A 45W Cfl Inverter Circuit Diagram Pdf, The Components Are Clearly Labeled And Arranged In A Specific Pattern.


Web electronic transformers circuit schematics 12v halogen lamp electronics projects circuits electronics free full text sment of conducted emission for multiple compact. It typically consists of a series of circuit components such as. Web a cfl works in an energy efficient way.

Ultra Bright Led Lamp Circuit Diagram And Instructions.


This is why you remain in the best website to look the. Web as this cfl circuit diagram, it ends up monster one of the favored book cfl circuit diagram collections that we have. Web gyc3 7e12 cfl schematics schematic circuit diagram 2 xls jiangxi midea guiya green lighting electrical results page 493 about radio frequency receiver searching.