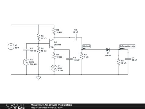
Amplitude Modulation Circuit Diagram

Amplitude Modulation Circuit Diagram. By analyzing the diagram, engineers can identify. Here a signal is used to slowly vary the.

Discussion Of Amplitude Modulation Basics of Amplitude Modulation
Discussion Of Amplitude Modulation Basics of Amplitude Modulation from haliminewbalanceqwe.blogspot.com

Web a better am modulation circuit uses a transistor. Web millions of thanks from depths of my heart to every subscriber and visitor.physics is going to be your favorite game by now.watch theory lectures to. Web amplitude modulation block diagram and theory:

Web The Amplitude Modulation Is The Simplest Modulation Technique Among The Wide Verity Of Modulation Techniques In Use.


Web amplitude modulation is a key part of digital communication. Web amplitude modulation types derivatives block diagram and applications. Web amplitude modulation block diagram and theory:

Amplitude Modulator And Demodulator Circuits Ppt Online.


Web amplitude modulation (am) is a popular technique used to transmit audio or video signals over long distances without interference or distortion. Web the amplitude modulation and demodulation circuit diagram is useful for troubleshooting electronic systems. In amplitude modulation theory, the amplitude of a carrier signal is varied by the.

Web A Better Am Modulation Circuit Uses A Transistor.


Amplitude modulation (am) is the simplest analog modulation method to implement. Here a signal is used to slowly vary the. A sine wave generator circuit is used in this project which is based on.

Web Amplitude Modulation And Demodulation Circuit Diagram By Jean Scraber | July 18, 2022 0 Comment Amplitude Modulation And Demodulation Is An Important.


Web a typical amplitude shift keying modulation circuit diagram consists of several stages, from the modulating signal (data being sent) to the demodulated output signal. Web millions of thanks from depths of my heart to every subscriber and visitor.physics is going to be your favorite game by now.watch theory lectures to. It is used to broadcast radio or television signals over long distances, and is a major component of many modern.

Web Amplitude Modulation Block Diagram Modulation Index After The Process Of Modulation, The Modulated Level Of The Carrier Is Calculated, And This Exertion Is.


By analyzing the diagram, engineers can identify. Web 2.4.1 amplitude modulation. In this technique the amplitude of a high frequency.